reNgine - автоматизированная разведка веб-приложений

reNgine - инструмент предназначен для сбора информации во время тестирования веб-приложений на проникновения. Он поддерживает настройку механизмов сканирования, которые можно использовать для сканирования веб-сайтов, конечных точек и сбора информации.

Ключевые особенности:
  • Обнаружение субдоменов;
  • Обнаружение портов;
  • Обнаружение конечных точек;
  • Перебор каталогов (поиск скрытых директорий путем брутфорса);
  • Визуальная разведка (снимок экрана целей);
  • Обнаружение IP;
  • Сканирование поддомена;
  • Широко настраиваемые механизмы сканирования;
  • Параллельное выполнение нескольких сканирований;
  • Запуск запланированного сканирования (запуск точно через X часов и Y минут);
  • Запуск периодического сканирования (запуск каждые X минут/часов/дней/недель);
Конечно, на данный момент reNgine не дает лучший из лучших результатов по сравнению с другими инструментами, но reNgine, безусловно, прилагает максимальные усилия. Кроме того, в нем постоянно добавляются новые функции.

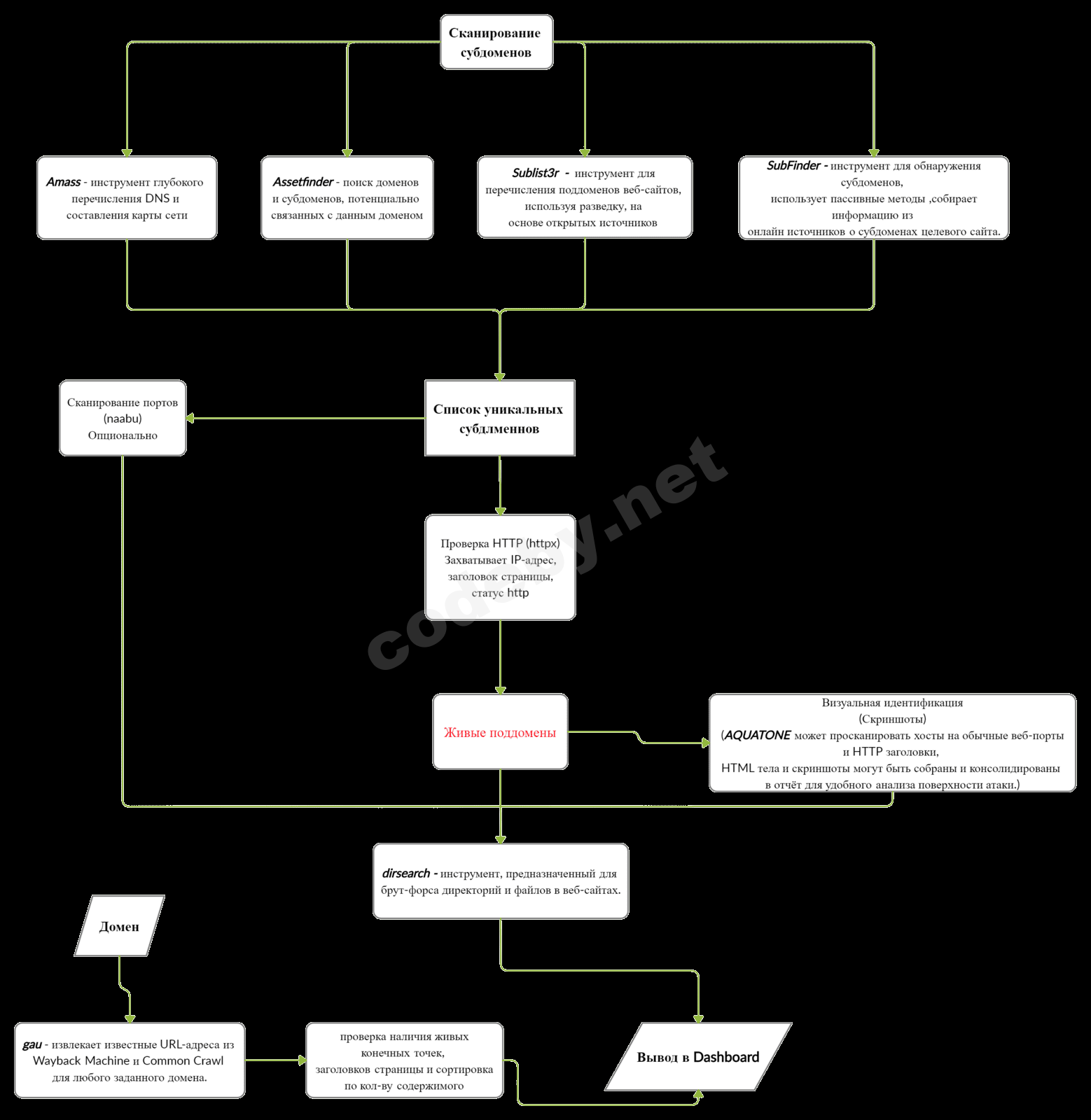
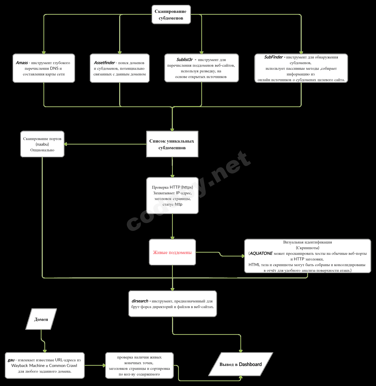
Схема работы софта

Схема.png


Установка

Установка Docker и docker-compose

Для работы нужен: Docker, docker-compose и make

1.) Установка Docker:
  • Установка зависимостей:
Код:
sudo apt -y install curl gnupg2 apt-transport-https software-properties-commonca-certificates
  • Импортируйте ключ Docker GPG:
Код:
curl -fsSL https://download.docker.com/linux/debian/gpg | sudo apt-key add -
  • Добавьте репозиторий Docker в Kali Linux:
Код:
echo "deb [arch=amd64] https://download.docker.com/linux/debian buster stable" | sudo tee  /etc/apt/sources.list.d/docker.list
  • Установите Docker на Kali Linux:
    Обновите индекс пакета apt:
    Код:
    sudo apt update
    И выполните команду:
    Код:
    sudo apt install docker-ce docker-ce-cli containerd.io
  • Проверьте установленную версию Docker:
    Код:
    docker version
    1.png
2.) Установка docker-compose:
  • Установка зависимостей:
Код:
sudo apt install python3-pip python-dev libffi-dev gcc libc-dev make openssl
  • Выполните эту команду, чтобы загрузить текущую стабильную версию Docker Compose:
Код:
sudo curl -L "https://github.com/docker/compose/releases/download/1.27.4/docker-compose-$(uname -s)-$(uname -m)" -o /usr/local/bin/docker-compose
  • Примените к бинарному файлу права доступа:
Код:
sudo chmod +x /usr/local/bin/docker-compose
  • Проверка версии:
Код:
docker-compose -v
2.png
Актуальную версию можно посмотреть тут.

Установка reNgine
  1. Клонируем репозиторий или качаем архив и заходим в папку:
    Код:
    git clone https://github.com/yogeshojha/rengine.git
    cd rengine
  2. Обновим инфу в файле dotenv до настройки reNgine, пример с git:
    AUTHORITY_NAME=reNgine
    AUTHORITY_PASSWORD=nSrmNkwT
    COMPANY=reNgine
    DOMAIN_NAME=recon.example.com
    COUNTRY_CODE=US
    STATE=Georgia
    CITY=Atlanta

    Для редактирования используйте любой текстовый редактор который вам по душе.
  3. Создадим сертификаты:
    Код:
    make certs
  4. Делаем билд reNgine:
    Код:
    make build
При успешной сборке вы увидите следующие:
3.png

Кроме того, можно запустить проект с предварительно созданными образам Docker. (С включенной 2FA, также нужно создать токен create a new personal access token с правами read: packages) Для этого запустите команду и авторизуйтесь под своим логином и паролем GitHub:
Код:
make pull

Использование

⚠️ reNgine использует fingerprinting, port scanning, and banner grabbing, что может быть незаконным в некоторых странах. Перед использованием этого инструмента убедитесь, что у вас есть полномочия на выполнение разведки на целевом домене.

Если процесс сборки прошел успешно, вы можете запустить reNgine с помощью команды:
Код:
make up
При успешном запуске вы увидите следующие:
4.png

Для запуска веб интерфейса перейдите сюда https://127.0.0.1, или через команду ifconfig найдите docker0 и возьмите его IP. Если вы на своем VPS, https://your_ip
5.png

Создание Аккаунта
После запуска приложения нужно создать аккаунт в reNgine:
Код:
make username
Теперь введите ваш логин, почту и пароль.
При успешно созданном аккаунте вы увидите это:
6.png

Добавить таргет
Для добавления цели перейдите в соответствующую вкладку в меню, введите именно ДОМЕН (без https) и описание, нажмите сохранить.
7.png

Типы сканирования
Для старта сканирования нажмите знак молнии. Вы увидите перед собой способы сканирования которые детально описаны. Вы можете выбрать один из уже существующих, либо создать отдельно свой способ сканирования.
8.png

скрин 9.png

Для того чтобы создать свой способ сканирования перейдите во вкладку Scan Engine и нажмите Add New Engine.
10.png

Результат сканирования
В Дашборде приложения у вас будет информация о сканировании:
11.png

12.png

На youtube есть ВИДЕО от автора с примером работы софта.
 

Вложения

  • Untitled Document.png
    Untitled Document.png
    65,6 КБ · Просмотры: 383
Попробовал сканировать этим инструментом и все время получаю ошибку на этапе сканирования портов.
Scan failed due to ERROR: [Errno 2] No such file or directory:’/usr/src/scan_results/названиехоста_цифры/ports.json’
Если есть тут знатоки, может кто подскажет…
 
Попробовал сканировать этим инструментом и все время получаю ошибку на этапе сканирования портов.

Если есть тут знатоки, может кто подскажет…
Скорее всего, скрипту нужен файл с портами для сканирования. Создай файл по тому пути, и вбей туда несколько портов в виде json.
 
Мы в соцсетях:

Взломай свой первый сервер и прокачай скилл — Начни игру на HackerLab

Похожие темы

🚀 Первый раз на Codeby?
Гайд для новичков: что делать в первые 15 минут, ключевые разделы, правила
Начать здесь →
🔴 Свежие CVE, 0-day и инциденты
То, о чём ChatGPT ещё не знает — обсуждаем в реальном времени
Threat Intel →
💼 Вакансии и заказы в ИБ
Pentest, SOC, DevSecOps, bug bounty — работа и проекты от проверенных компаний
Карьера в ИБ →

HackerLab